根據教育部、省教育廳統一安排,2022年下半年全國中小學教師資格考試面試將于2023年1月7日-8日進行。為做好我市2022年下半年中小學教師資格考試面試有關事項公告如下:
一、工作時間安排
?。ㄒ唬┚W上報名時間:12月9日-12日。
?。ǘ┈F場審核時間:12月12日-14日(上午8:30-11:30;下午2:30-5:30)
?。ㄈ┈F場審核地點:河源開放大學(河源市河源大道南朱門亭18號河源開放大學),咨詢電話:0762-3389971、3341023。
為做好本次中小學教師資格考試面試現場審核期間疫情防控工作,減少考生現場審核排隊時間,請各考生網上報名成功后掃描下方二維碼預約現場審核時段并準時前往河源開放大學完成資格審核。

?。ㄋ模┚W上繳費時間:12月14日24:00前(考生須通過現場審核后,方可繳費)。
?。?strong>五)面試準考證打印時間:2023年1月3日至7日。
?。┟嬖嚳荚嚂r間:2023年1月7日-8日。
(七)面試成績網上查詢時間:2023年3月1日。
二、報名對象
(一)河源市戶籍人員;
?。ǘ┏钟泻釉词芯幼∽C并在有效期內的外?。▍^、市)戶籍人員;
?。ㄈV東省內普通高等學校在讀研究生、三年級及以上的本科學生、畢業學年的??茖W生;
?。ㄋ模┏指郯呐_居民居住證或港澳居民來往內地通行證或五年有效期臺灣居民來往大陸通行證的港澳臺居民。
以上人員須已參加中小學教師資格考試筆試且各科筆試成績合格并在有效期內,方可報名參加本次面試。
三、報名條件
?。ㄒ唬┚哂兄腥A人民共和國國籍,身體健康。
?。ǘ┳袷貞椃ê头?,熱愛教育事業,具有良好的思想品德。
(三)未達到國家法定退休年齡。
(四)符合《教師法》規定的學歷要求:
1.報考幼兒園教師資格面試,應當具備幼兒師范學校畢業及以上學歷。
2.報考小學教師資格面試,應當具備中等師范學校畢業及以上學歷。
3.報考初級中學教師資格面試,應當具備高等師范專科學校或者其他大學??飘厴I及以上學歷。
4.報考高級中學教師資格面試和中等專業學校、技工學校、職業高級中學文化課、專業課教師資格面試,應當具備高等師范院校本科或者其他大學本科畢業及以上學歷。
5.報考中等職業學校實習指導教師資格(包括中等專業學校、技工學校、職業高級中學實習指導教師資格)面試,應當具備中等職業學校畢業及以上學歷。
港澳臺居民參加全國中小學教師資格考試面試的報名條件,按照《教育部辦公廳 中共中央臺灣工作辦公室秘書局 國務院港澳事務辦公室秘書行政司關于港澳臺居民在內地(大陸)申請中小學教師資格有關問題的通知》(教師廳〔2019〕1號)規定執行。
被撤銷教師資格的,從撤銷教師資格之日起,5年內不得報名參加考試;受到剝奪政治權利,或故意犯罪受到有期徒刑以上刑事處罰的,不得報名參加考試。曾參加教師資格考試有違規行為的,按照《國家教育考試違規處理辦法》(教育部第33號令)的相關規定執行。
四、面試內容及科目
(一)面試內容
面試依據教育部印發的《中小學和幼兒園教師資格考試標準(試行)》和《考試大綱(試行)》(面試部分)進行,包括備課(或活動設計)、試講(或演示)、答辯(或陳述)等環節。面試主要考核職業道德、心理素質、儀表儀態、言語表達、思維品質等教學基本素養和教學設計、教學實施、教學評價等教學基本技能。考生可登錄“NTCE-中國教育考試網”(http://ntce.neea.edu.cn)查閱各科目考試大綱。
?。ǘ┟嬖嚳颇?/strong>
1.幼兒園教師資格面試不分科目。
2.小學教師資格面試分語文、數學、英語、道德與法治、科學、體育、音樂、美術、心理健康教育、信息技術、小學全科、特殊教育,共12個科目。
3.初級中學教師資格面試分語文、數學、英語、道德與法治、歷史、地理、物理、化學、生物、音樂、體育與健康、美術、信息技術、歷史與社會、科學、心理健康教育、日語、俄語、特殊教育,共19個科目。
4.高級中學教師資格面試分語文、數學、英語、思想政治、歷史、地理、物理、化學、生物、音樂、體育與健康、美術、信息技術、通用技術、心理健康教育、日語、俄語、特殊教育,共18個科目。
5.中等職業學校文化課教師面試科目與高級中學教師面試科目相同。中等職業學校專業課教師和實習指導教師的教師資格面試按《廣東省中等職業學校專業課教師和實習指導教師資格考試面試大綱》(粵教繼函〔2016〕37號)規定進行。
五、報考流程
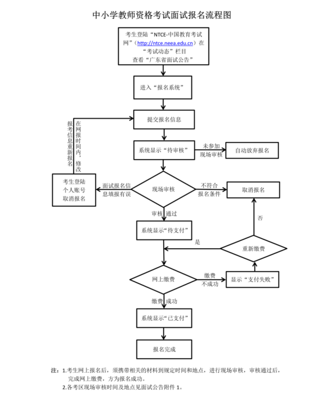
?。ㄒ唬﹤€人信息核對
考生登錄“NTCE-中國教育考試網”核對個人信息。如個人信息發生變更,考生須攜身份證、網上打印的筆試成績列表、公安部門開具的個人信息變更證明(戶口本或帶有公章的其他紙質證明)、本人簽名的書面變更申請(格式不限,須注明個人信息、聯系方式及需要變更信息的準考證號碼)到教師資格考試筆試報考機構辦理更正手續。提交申請時間為2022年11月28日-2022年12月2日,逾期不予受理??忌捎?022年12月9日起自行登錄“NTCE-中國教育考試網”查看變更結果,考試機構不另行通知。
?。ǘ﹫竺?/strong>
報名注冊開放時間為2022年12月5日。
考生報名注冊時須核驗手機號,每個手機號只能注冊一次。注冊時需要輸入手機短信驗證碼確認手機號碼錄入無誤。已參加2022年下半年全國中小學教師資格考試筆試考生不用重新注冊。
(三)網上報名
網上報名時間:2022年12月9日-12日。
符合面試報名條件的考生在報名時間內,登錄“NTCE-中國教育考試網”按照欄目指引進行網上報名,準確填寫面試類別、面試科目和面試考區等信息。報名時間截止后,報名系統將自動關閉,不再受理考生報名。
內地考生可選擇戶籍所在地、居住地(須辦理當地居住證且在有效期內)、就讀學校所在地(僅限普通高等學校三年級及以上的全日制學生、畢業學年的全日制??茖W生和全日制在讀研究生,含港澳臺學生)為報考考區。高校在校生可選擇在戶籍所在地、就讀學校所在地或《學生證》上所列“家庭所在地”報考。港澳臺居民可選擇居住地、教師資格考試筆試報考地為報考考區。
面試報名流程如下:

?。ㄈ┈F場審核
現場審核地點:河源開放大學(河源市河源大道南朱門亭18號河源開放大學),咨詢電話:0762-3389971、3341023。
現場審核時間:12月12日-14日(上午8:30-11:30;下午2:30-5:30)
考生網上報名完成后,請考生按以上時間、地點完成現場審核,現場審核需提交以下證明材料:
1.河源市戶籍的考生:
?。?)居民身份證原件及復印件(身份證需在有效期內,正反面復印件);
?。?)本人戶口本原件及復印件(本市集體戶口須提供戶籍證明原件及復印件);
(3)畢業證書原件及復印件(在校生提交學生證或在籍學習證明)。
2.在居住地報考的考生:
?。?)居民身份證原件及復印件(身份證需在有效期內,正反面復印件);
(2)居住證原件及復印件(需在有效期內,正反面復印件);
?。?)畢業證書原件及復印件。
3.在就讀學校所在地報考的考生:
?。?)居民身份證原件及復印件(身份證需在有效期內,正反面復印件);
?。?)學生證(需有有效注冊信息)原件及復印件,或學校學籍管理部門出具的在籍學習證明原件及復印件(具體樣例見附件1)。
4.在《學生證》上所列“家庭所在地”報考的考生:
?。?)居民身份證原件及復印件(身份證需在有效期內,正反面復印件);
?。?)學生證(需有有效注冊信息)原件及復印件;
5.港澳臺地區的考生:
(1)港澳臺居民居住證或港澳居民來往內地通行證或五年有效期臺灣居民來往大陸通行證;
?。?)學歷(學位)證書。
現場審核確認后,報名信息不得更改。未經現場審核的考生,視為自動放棄本次面試報名。
?。ㄋ模┚W上繳費
網上繳費時間:2022年12月14日24:00前。
考生通過現場審核后,須于2022年12月14日24:00前登錄“NTCE-中國教育考試網”進行網上繳費,支付成功后即為報名完成?,F場審核通過但未在規定時間內繳費者視為自動放棄報名,逾期不再補繳。
根據教育部考試中心《關于中小學教師資格考試考務費標準的公告》(教試中心函〔2015〕147號)和《廣東省發展改革委 廣東省財政廳關于改革我省職業資格考試收費標準管理方式的通知》(粵發改規〔2019〕3號)的規定,面試費按每考生280元/人·次的標準收取 。面試費繳納后不予退費,請考生注意。
?。ㄎ澹士甲C打印
準考證打印時間:完成報名的考生,2023年1月3日至7日可以登錄“NTCE-中國教育考試網”打印準考證。
(六)面試
面試時間:2023年1月7日-8日。
考生應按準考證上注明的時間、考點和場次參加面試。考生須攜帶有效身份證件和準考證參加考試,請考生仔細閱讀準考證上的說明。
各類考生面試程序如下:
第一類:報考幼兒園教師資格,小學語文、數學、英語、道德與法治、科學、體育、音樂、美術等科目教師資格,初級中學語文、數學、英語、道德與法治、歷史、地理、物理、化學、生物、音樂、體育與健康、美術、信息技術、歷史與社會、科學等科目教師資格,高級中學語文、數學、英語、思想政治、歷史、地理、物理、化學、生物、音樂、體育與健康、美術、信息技術、通用技術等科目教師資格:
1.抽題??键c工作人員登錄面試測評系統,從題庫中隨機抽取試題(幼兒園類別考生從抽取的2道試題中任選1道,其余類別只抽取1道試題),考生確認后,工作人員打印試題清單。
2.備課??忌衷囶}清單、備課紙進入備課室,撰寫教案(或活動演示方案)。備課時間20分鐘。
3.回答規定問題??忌晒ぷ魅藛T引導進入指定面試室??脊購脑囶}庫中隨機抽取2道規定問題,要求考生回答。時間5分鐘左右。
4.試講或演示??忌礈蕚涞慕贪福ɑ蚧顒友菔痉桨福┻M行試講(或演示)。時間10分鐘。
5.答辯??脊賴@考生試講(或演示)內容進行提問,考生答辯。時間5分鐘左右。
6.評分。考官依據評分標準對考生面試表現進行綜合評分。
第二類:報考小學心理健康教育、信息技術、小學全科、特殊教育,初中、高中、中職文化課、心理健康教育、日語、俄語、特殊教育等科目教師資格:
1.抽題??忌鷱膱罂伎颇康慕滩模键c提供)中隨機抽取章節,作為備課和試講內容。其中,“小學全科”先從語、數、英、音、體、美六科中隨機抽取1門科目,再從該科目教材中隨機抽取章節(課),作為備課和試講內容。工作人員將考生抽取的章節(課)登記在試題卡上,考生簽名確認。試題卡一式兩份,考生一份,考官組一份。
2.備課。考生持試題卡、備課紙,進入備課室,撰寫教案(或活動演示方案)。備課時間20分鐘。
3.回答規定問題??忌晒ぷ魅藛T引導進入指定面試室??脊購摹懊嬖嚋y評系統”中隨機抽取2道規定問題,要求考生作答。時間5分鐘左右。
4.試講(演示)??忌凑諟蕚涞慕贪福ɑ蚧顒友菔痉桨福┻M行試講(或演示)。時間10分鐘。
5.答辯。考官圍繞學生試講(或演示)內容進行提問,考生答辯。時間5分鐘左右?!靶W全科”考官適當提問非試講科目的知識。
6.評分。考官依據評分標準對考生面試表現進行綜合評分。
第三類:報考中等職業學校專業課教師和實習指導教師的教師資格:
1.考生自帶(也可由考點提供)一本正式出版的本專業中職或以上學校的專業課或實習指導教材。抽題室工作人員對考生自帶教材進行審核。審核通過后,考生隨機抽取章節內容作為備課和試講內容。抽題室工作人員將考生所抽題目登記在備課紙上,一式兩份,考生簽名確認后,一份交由考生備課,一份由考務工作人員交給考官。
2.備課。考生根據抽取的備課內容,進行教學設計。時間20分鐘。
報考專業課教師的考生應按理論課或理實一體化課的要求,進行教學設計。報考實習指導教師的考生應按實驗實訓課的要求,進行教學設計。
3.專業概述。考生針對擬任教專業進行專業概述。時間5分鐘左右。
4.試講(演示)??忌凑諟蕚涞慕虒W方案進行試講(或演示)。時間10分鐘。
5.答辯??脊賴@考生試講(或演示)內容進行提問,考生答辯。時間5分鐘左右。
6.評分??脊僖罁u分標準對考生面試表現進行綜合評分。
?。ㄆ撸┏煽児?/strong>
面試成績公布時間:2023年3月1日。
考生可在面試成績公布后登錄“NTCE-中國教育考試網”查詢本人的面試成績??忌鐚Ρ救顺煽冇挟愖h,可在成績公布后10個工作日內向報考考區申請成績復核。復核內容僅限于是否漏評、漏登分,成績統計合成是否有誤,不涉及評分標準掌握寬嚴。
已通過中小學教師資格考試(筆試和面試)的考生,可自行登錄“NTCE-中國教育考試網”下載、打印PDF版考試合格證明。
六、考試違規處理
中小學教師資格考試屬于《中華人民共和國刑法修正案(九)》中“法律規定的國家考試”范疇。考生在考試過程中,違規作弊或提供虛假證明材料的,按照《國家教育考試違規處理辦法》(教育部令第33號)和《中華人民共和國刑法修正案(九)》的規定接受有關部門的處理。
七、防疫要求
當前,新冠肺炎疫情防控工作已進入常態化。為保障廣大考生和考試工作人員的生命安全和身體健康,考生須遵守《教育部辦公廳國家衛生健康委辦公廳關于印發<新冠肺炎疫情防控常態化下國家教育考試組考防疫工作指導意見>的通知》(教學廳〔2020〕8號)規定。中小學教師資格考試面試疫情防控措施會根據疫情形勢和防疫要求動態調整,請考生們密切關注“河源教育發布”微信公眾號最新疫情防控信息,積極配合、服從防疫相關檢查及管理,提前做好考前準備。
(一)考生須同時滿足下列情形的方可參加現場審核及面試工作:
1.因考生人數較多,請各位考生提前到達考點,以保證按時進入考場??忌詡湟淮涡葬t用口罩,除核驗身份、面試答題時按要求摘下口罩外,面試期間務必全程規范佩戴。
2.持有48小時內核酸檢測陰性證明,如7天內有低風險區旅居史的,需完成三天兩檢核酸檢測陰性證明。
3.考前7天做好每日健康監測,健康監測內容包括:有無發熱、干咳、咽痛、流涕、鼻塞、乏力、嗅覺味覺減退(或消失)、肌肉酸痛、結膜充血、腹瀉等疑似癥狀。填寫個人健康監測表(附件3)。體溫測量或身體出現異常情況,要及時到醫院就診,由醫院出具排除新冠肺炎等重點傳染病診斷證明方可參加考試。
4.考生須預先注冊“粵康碼”,進入考點前須提交個人健康監測表,出示“粵康碼”并進行體溫檢測?;浛荡a為綠碼且體溫低于37.3℃方可進入。體溫高于37.3℃的考生,須經醫療專業人員研判后,再決定能否繼續參加考試。
(二)以下情形不得參加現場審核及面試工作:
1.粵康碼為黃碼、紅碼的,不能按規定提供核酸陰性證明的,如7天內有低風險區旅居史的,沒有完成三天兩檢的。
2.正處于集中隔離、居家健康監測或隔離治療期的確診病例、無癥狀感染者,以及隔離期未滿的密切接觸者。
3.7天內有國內高風險區或10天內有境外(含港澳臺)旅居史的。
4.經研判不能參加考試的其他情形。
?。ㄈ┮咔榉揽卣呷粲姓{整,將另行補充公告。
八、其他注意事項
?。ㄒ唬┛忌毐救诉M行網上報名和現場審核確認,并對所填報的報考信息和提供的現場審核材料的準確性、真實性負責。禁止學?;蛉魏螜C構替代考生報名,對違反規定而影響本人面試的,責任由考生本人承擔。
?。ǘ┚W上報名系統有判別考生筆試成績是否具備面試報名資格的功能,考生只有所報考面試類別和科目對應的筆試各科成績均合格且在有效期內,才能在“NTCE-中國教育考試網”上進行面試報名。
?。ㄈ┛忌詧竺麜r上傳的照片應為本人近6個月內的免冠正面證件照,此照片將用于準考證和考試合格證明,請考生按規定上傳照片,如因照片上傳不合格而影響本人考試的,責任由考生承擔。
(四)參加2022年下半年之前全國中小學教師資格考試筆試成績合格的考生,在面試報名時需要重新進行注冊和填報個人信息,重新注冊操作不影響考生的面試報名資格。參加2022年下半年筆試考試的考生不用重新注冊。
?。ㄎ澹┛忌涀悦艽a可通過以下途徑重置:
1.如果考生手機號未更換,請通過短信獲取密碼
考生可通過報名注冊時所填寫的手機號碼短信獲取密碼。
如收不到短信,可在工作時間內撥打短信專屬客服電話:010-58750487。
2.如果考生手機號已更換,請先人工申請修改手機號
如有疑問,考生可在工作時間內通過撥打教育部考試中心客服電話進行咨詢(客服電話010-82345677)。
?。┮讶〉弥行W教師資格考試合格證明且在有效期內的考生,可在每年春季或秋季,向戶籍所在地、居住地(須辦理當地居住證且在有效期內)、就讀學校所在地(僅限應屆畢業生和在讀研究生,含港澳臺學生)教育行政部門申請認定相應的教師資格。港澳臺居民向居住地、教師資格考試所在地教育行政部門申請認定相應的教師資格。教師資格認定的具體時間、流程、需提交的材料等事宜,請咨詢當地的教師資格認定機構。要了解廣東省每年中小學教師資格認定信息敬請關注“中國教師資格網”(https://www.jszg.edu.cn),廣東省教育廳網站(http://edu.gd.gov.cn)和廣東省教育廳官方微信(廣東教育)。
?。ㄆ撸┬枇私飧嘀行W教師資格考試面試相關信息,敬請關注“NTCE-中國教育考試網”,廣東省教育廳網站和廣東省教育廳官方微信(廣東教育)、河源市政府網站(部門集約-河源市教育局)和河源市教育局官方微信(河源教育發布)。如有疑問可撥打咨詢電話0762-3389971(工作日)。
附件:
河源市教育局
2022年12月1日
粵公網安備 44160202000112號

