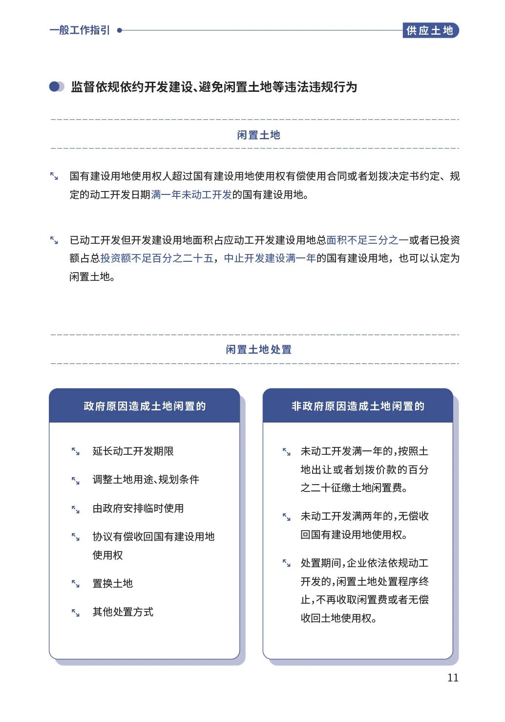
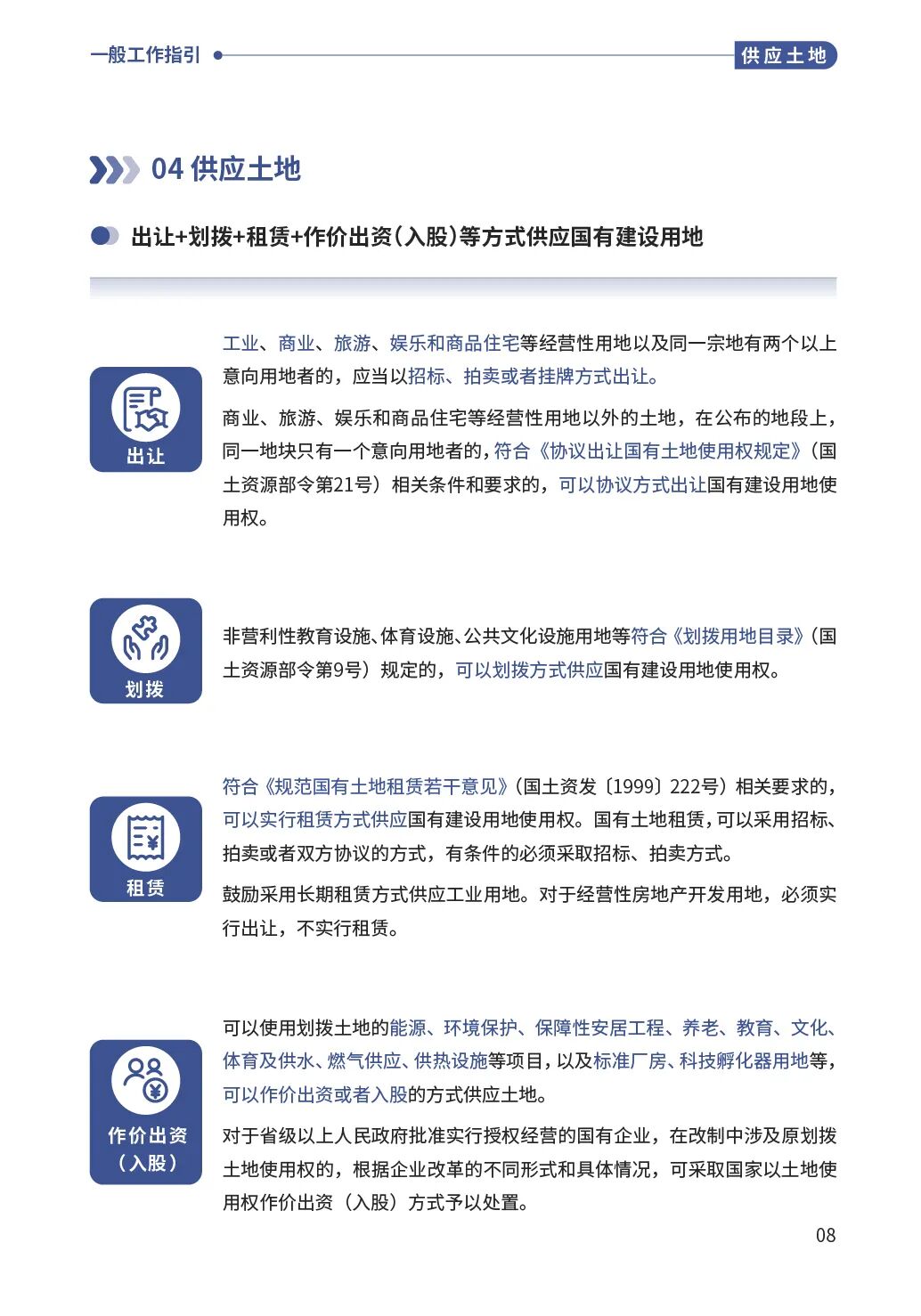
正式上線!《廣東自然資源服務保障“百縣千鎮萬村高質量發展工程”應知應會工作手冊》完整版來了!
實施“百縣千鎮萬村高質量發展工程”,是廣東省委省政府貫徹落實習近平總書記視察廣東重要講話、重要指示精神的重大舉措,是破解廣東城鄉區域發展不平衡的根本出路。自然資源是實施“百千萬工程”的基礎支撐和核心保障。為了讓大家更好地熟悉政策、用好政策,省自然資源廳結合打造“卓粵·自然”黨建工作品牌,組織編寫了《廣東自然資源服務保障“百縣千鎮萬村高質量發展工程”應知應會工作手冊》,形成1個“一般工作指引”和13個“專項工作指引”,聚焦規劃引領和要素保障,為大家提供政策“工具箱”。本期,讓我們來學習“一般工作指引”。















來源| 廣東自然資源
編輯| 張漢青
校對| 謝芳卉
審核| 黃向民
粵公網安備 44160202000112號

