根據教育部統一安排,2024年下半年全國中小學教師資格考試面試將于2024年12月7日至8日進行?,F將廣東省2024年下半年中小學教師資格考試面試有關事項通告如下:
一、面試對象
(一)河源市戶籍人員。
(二)持有河源市居住證并在有效期內的外省(區、市)戶籍人員。
(三)河源市內普通高等學校在讀研究生、三年級及以上的本科學生、畢業學年的??茖W生。
(四)持港澳臺居民居住證或港澳居民來往內地通行證或五年有效期臺灣居民來往大陸通行證的港澳臺居民。
以上人員須已參加中小學教師資格考試筆試且各科筆試成績合格并在有效期內,方可報名參加本次面試。
二、報名條件
(一)具有中華人民共和國國籍,身體健康。
(二)遵守憲法和法律,熱愛教育事業,具有良好的思想品德。
(三)未達到國家法定退休年齡。
(四)符合《中華人民共和國教師法》規定的學歷要求:
1.報考幼兒園教師資格面試,應當具備幼兒師范學校畢業及其以上學歷。
2.報考小學教師資格面試,應當具備中等師范學校畢業及其以上學歷。
3.報考初級中學教師資格面試,應當具備高等師范??茖W?;蛘咂渌髮W專科畢業及其以上學歷。
4.報考高級中學教師資格面試和中等專業學校、技工學校、職業高級中學文化課、專業課教師資格面試,應當具備高等師范院校本科或者其他大學本科畢業及其以上學歷。
5.報考中等職業學校實習指導教師資格(包括中等專業學校、技工學校、職業高級中學實習指導教師資格)面試,應當具備中等職業學校畢業及其以上學歷。
港澳臺居民參加全國中小學教師資格考試面試的報名條件,按照《教育部辦公廳中共中央臺灣工作辦公室秘書局國務院港澳事務辦公室秘書行政司關于港澳臺居民在內地(大陸)申請中小學教師資格有關問題的通知》(教師廳〔2019〕1號)規定執行。
被撤銷教師資格的,從撤銷教師資格之日起,5年內不得報名參加考試;受到剝奪政治權利,或故意犯罪受到有期徒刑以上刑事處罰的,不得報名參加考試。曾參加教師資格考試有違規行為的,按照《國家教育考試違規處理辦法》的相關規定執行。
三、面試內容及科目
(一)面試內容
面試依據教育部印發的《中小學和幼兒園教師資格考試標準(試行)》和《考試大綱(試行)》(面試部分)進行,包括備課(或活動設計)、試講(或演示)、答辯(或陳述)等環節。面試主要考核職業道德、心理素質、儀表儀態、言語表達、思維品質等教學基本素養和教學設計、教學實施、教學評價等教學基本技能??忌傻卿洝癗TCE-中國教育考試網”(https://ntce.neea.edu.cn)查閱各科目考試大綱。
(二)面試科目
1.幼兒園教師資格面試不分科目。
2.小學教師資格面試分語文、數學、英語、道德與法治、科學、體育、音樂、美術、心理健康教育、信息技術、小學全科、特殊教育,共12個科目。
3.初級中學教師資格面試分語文、數學、英語、道德與法治、歷史、地理、物理、化學、生物、音樂、體育與健康、美術、信息技術、歷史與社會、科學、心理健康教育、日語、俄語、特殊教育,共19個科目。
4.高級中學教師資格面試分語文、數學、英語、思想政治、歷史、地理、物理、化學、生物、音樂、體育與健康、美術、信息技術、通用技術、心理健康教育、日語、俄語、特殊教育,共18個科目。
5.中等職業學校文化課教師面試科目與高級中學教師面試科目相同。中等職業學校專業課教師和實習指導教師的教師資格面試按《廣東省中等職業學校專業課教師和實習指導教師資格考試面試大綱》(粵教繼函〔2016〕37號)規定進行。
四、報考流程
(一)網上報名
網上報名時間:2024年11月8日10:00至11日17:00。
符合面試報考條件的考生在報名時間內,登錄“NTCE-中國教育考試網”按照欄目指引進行網上報名,準確填寫面試類別、面試科目和面試考區等信息。報名時間截止后,報名系統將自動關閉,不再受理考生報名。
內地考生可選擇戶籍所在地、居住地(須辦理當地居住證且在有效期內)、就讀學校所在地(僅限普通高等學校三年級及以上的全日制本科學生、畢業學年的全日制??茖W生和全日制在讀研究生,含在內地就讀的港澳臺學生)為報考考區。高校在校生可選擇在戶籍所在地或就讀學校所在地報考。港澳臺居民可選擇居住地(須辦理港澳臺居民居住證且在有效期內)或教師資格考試筆試報考地為報考考區。廣州市報考中職專業課教師和中職實習指導教師的考生須選擇“廣州中職專業課考區”為報考考區。
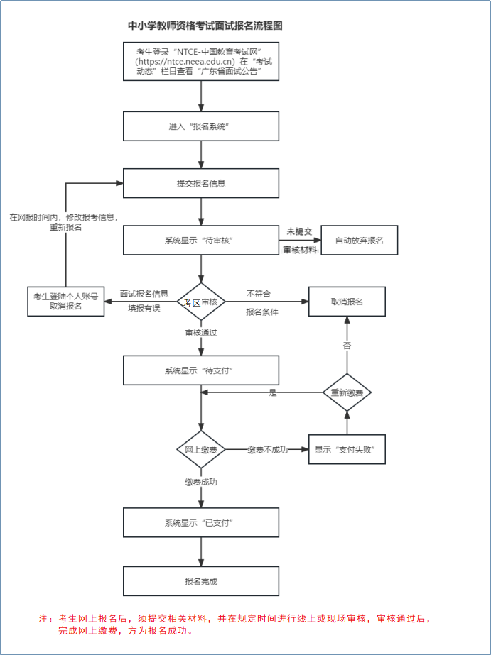
面試報名流程如下:

(二)審核
考生網上報名完成后,須持相關證明材料在11月10日至12日前往河源理工學校進行現場審核。
1.現場審核時間:2024年11月10日至12日(上午8:30-11:30,下午2:30-5:30)。
2.現場審核地點:河源理工學校。
地址:河源市東環路大學城;聯系電話:0762-3692305。
3.現場審核需提交以下證明材料
(1)在戶籍所在地報考的考生:
①有效期內居民身份證原件與復印件。
②本人戶口本或集體戶口證明原件與復印件。
③畢業證書原件與復印件(在校生提交學生證或在籍學習證明)。
(2)在居住地報考的考生:
①有效期內居民身份證原件與復印件。
②有效期內居住證原件與復印件。
③畢業證書原件與復印件。
(3)在就讀學校所在地報考的考生:
①有效期內居民身份證原件與復印件。
②學生證原件與復印件(需有有效注冊信息)或學校學籍管理部門出具的在籍學習證明,具體樣例見附件1。
(4)港澳臺地區的考生:
①港澳臺居民居住證或港澳居民來往內地通行證或五年有效期臺灣居民來往大陸通行證。
②畢業(學位)證書。
現場審核確認后,報名信息不得更改。未經現場審核的考生,視為自動放棄本次面試報名。
(三)網上繳費
網上繳費時間:2024年11月13日24:00前。
考生通過考區審核后,須于11月13日24:00前登錄“NTCE-中國教育考試網”進行網上繳費,支付成功即為報名完成??紖^審核通過但未在規定時間內繳費者視為自動放棄報名,逾期不再補繳。
根據教育部考試中心《關于中小學教師資格考試考務費標準的公告》(教試中心函〔2015〕147號)和《廣東省發展改革委 廣東省財政廳關于繼續執行我省職業資格考試收費標準的通知》(粵發改價格函〔2024〕1073號)的規定,面試費按每考生280元/人·次的標準收取。面試費一旦繳納后不予退費,請考生注意。
(四)準考證打印
準考證打印時間:完成報名的考生,2024年12月3日至8日可以登錄“NTCE-中國教育考試網”打印準考證。
(五)面試
面試時間:2024年12月7日至8日。
考生應按準考證上注明的時間、考點和場次參加面試??忌殧y帶有效身份證件和準考證參加考試,請考生仔細閱讀準考證上的說明。
各類考生面試流程見附件2。
(七)成績公布
面試成績公布時間:2025年1月7日,以教育部公布時間為準。
考生可在面試成績公布后登錄“NTCE-中國教育考試網”查詢本人的面試成績??忌鐚Ρ救顺煽冇挟愖h,可在成績公布后10個工作日內向報考考區申請成績復核。復核內容僅限于是否漏評、漏登分,成績統計合成是否有誤,不涉及評分標準掌握寬嚴問題。
已通過中小學教師資格考試(筆試和面試)的考生,可自行登錄“NTCE-中國教育考試網”下載、打印PDF版考試合格證明。
五、考試違規處理
中小學教師資格考試屬于《中華人民共和國刑法修正案》中“法律規定的國家考試”范疇,考生在考試過程中,違規作弊或提供虛假證明材料的,將按照《國家教育考試違規處理辦法》等規定進行處理。有作弊情形的,將依據《教師資格條例》的相關規定,3年內禁止參加教師資格考試。如情節嚴重、觸犯刑法,將報送公安部門,依法處理。
六、其他注意事項
(一)考生須本人進行網上報名,根據所報考區要求進行網上或現場審核確認,并對所填報的報考信息和提供的審核材料的準確性、真實性負責。禁止學校或任何機構替代考生報名,對違反規定而影響本人面試的,責任由考生本人承擔。
(二)網上報名系統有判別考生筆試成績是否具備面試報名資格的功能,考生須所報面試類別和科目對應的筆試各科目成績均合格且在有效期內,才能在“NTCE-中國教育考試網”上進行面試報名。
(三)考生注冊報名時上傳的照片應為本人近6個月內的免冠正面證件照,此照片將用于準考證和考試合格證明,請考生按規定上傳照片,如因照片上傳不合格而影響本人考試的,責任由考生承擔。
(四)參加2024年下半年筆試的考生不用重新注冊,其他考生在面試報名時,需重新進行注冊和填報個人信息,重新注冊操作不影響考生的面試報名資格。
(五)考生忘記注冊密碼,如考生手機號碼未更換,可通過短信獲取密碼;如手機號碼已更換,可聯系報名網站的在線客服,請求協助。
(六)已取得中小學教師資格考試合格證明且在有效期內的考生,可在每年春季或秋季,向戶籍所在地、居住地(須辦理當地居住證且在有效期內)、就讀學校所在地(僅限應屆畢業生和在讀研究生,含港澳臺學生)教育行政部門申請認定相應的教師資格。港澳臺居民向居住地、教師資格考試所在地教育行政部門申請認定相應的教師資格。教師資格認定的具體時間、流程、需提交的材料等事宜,請向擬申請認定教師資格所在地的認定機構咨詢。廣東省每年中小學教師資格認定信息敬請關注“中國教師資格網”(www.jszg.edu.cn),廣東省教育廳網站(http://edu.gd.gov.cn)和廣東省教育廳官方微信公眾號(廣東教育發布),河源市人民政府官方網站(部門集約-河源市教育局)和河源市教育局官方微信公眾號(河源教育發布)。
(七)更多中小學教師資格考試面試相關信息,敬請關注“NTCE-中國教育考試網”,廣東省教育廳網站和廣東省教育廳官方微信公眾號(廣東教育發布),河源市人民政府官方網站(部門集約-河源市教育局)和河源市教育局官方微信公眾號(河源教育發布)。如有疑問可撥打河源市教育局咨詢電話:0762-3389971。
河源市教育局
2024年10月31日
粵公網安備 44160202000112號

